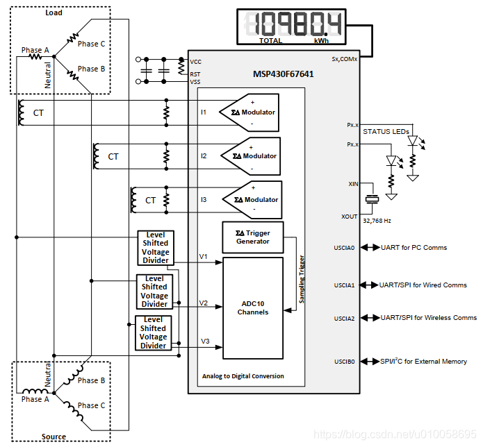
1、三相四线硬件架构

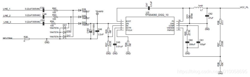
1.1 阻容降压供电

1.2 电压输入

1.3 电流输入

2、RMS有效值计算

3、计量参数算法
3.1 有功和无功

3.2 视在功率

3.3 三相总功率

3.4 电能


3.5 频率

3.6 功率因数

1、三相四线硬件架构

1.1 阻容降压供电

1.2 电压输入

1.3 电流输入

2、RMS有效值计算

3、计量参数算法
3.1 有功和无功

3.2 视在功率

3.3 三相总功率

3.4 电能


3.5 频率

3.6 功率因数

本文来自互联网用户投稿,该文观点仅代表作者本人,不代表本站立场。本站仅提供信息存储空间服务,不拥有所有权,不承担相关法律责任。 如若转载,请注明出处:http://www.tpcf.cn/news/404759.html
如若内容造成侵权/违法违规/事实不符,请联系多彩编程网进行投诉反馈email:809451989@qq.com,一经查实,立即删除!